Présentation des études et des métiers
Vous êtes ici :
- Accueil
- Formation
- Etudes de Pharmacie
- Présentation des Etudes et des Métiers
Présentation des études et des métiers
Les études en vue d'obtenir le Diplôme d'Etat de docteur en pharmacie sont des études supérieures qui forment des professionnels de santé. D'une durée de 6 à 9 ans (incluant des stages et une indemnisation dès la 5ème année), elles donnent accès au métier de pharmacien dans des secteurs d'activité qui lui sont réservés ("exercice réglementé") aussi divers que la pharmacie d'officine, l'industrie pharmaceutique, la pharmacie hospitalière ou la biologie médicale. Pluridisciplinaires (chimie-biologie-pharmacologie-clinique), ces études ont pour vocation première de former des professionnels de santé spécialistes du médicament, qui interviennent à toutes les étapes de sa vie, depuis sa conception jusqu'à sa dispensation aux patients.
Les études de pharmacie permettent également d'accéder à des métiers dans des secteurs comme l'enseignement supérieur, la recherche scientifique, la cosmétologie, l'agro-alimentaire, le journalisme scientifique, les métiers de l'environnement, de l'humanitaire...
Télécharger ici la plaquette de l'offre de formation 2023-2024
Présentation des études
La formation
2ème et 3ème années : Formation Générale en Sciences Pharmaceutiques (DFGSP)
Après la sélection de la première année (PACES puis MMOP), les étudiants admis à poursuivre des études de pharmacie doivent valider deux années de formation scientifique théorique et pratique dans des disciplines physico-chimiques (biophysique, pharmacie galénique, pharmacognosie, chimie générale, chimie organique, chimie analytique, chimie thérapeutique…) et biologiques (biochimie, biologie cellulaire et moléculaire, physiologie, pharmacologie, toxicologie, immunologie, hématologie, microbiologie…) appliquées au médicament et aux pathologies humaines.
Pour mettre en application et compléter leurs connaissances, les étudiants effectuent deux stages en officine, valident une formation aux soins d’urgences, suivent des cours d’anglais et des unités d’enseignement de libre choix avec notamment la possibilité de s’initier à la recherche ou encore de faire du sport. Ce premier cycle débouche sur le Diplôme de Formation Générale en Sciences Pharmaceutiques (DFGSP).
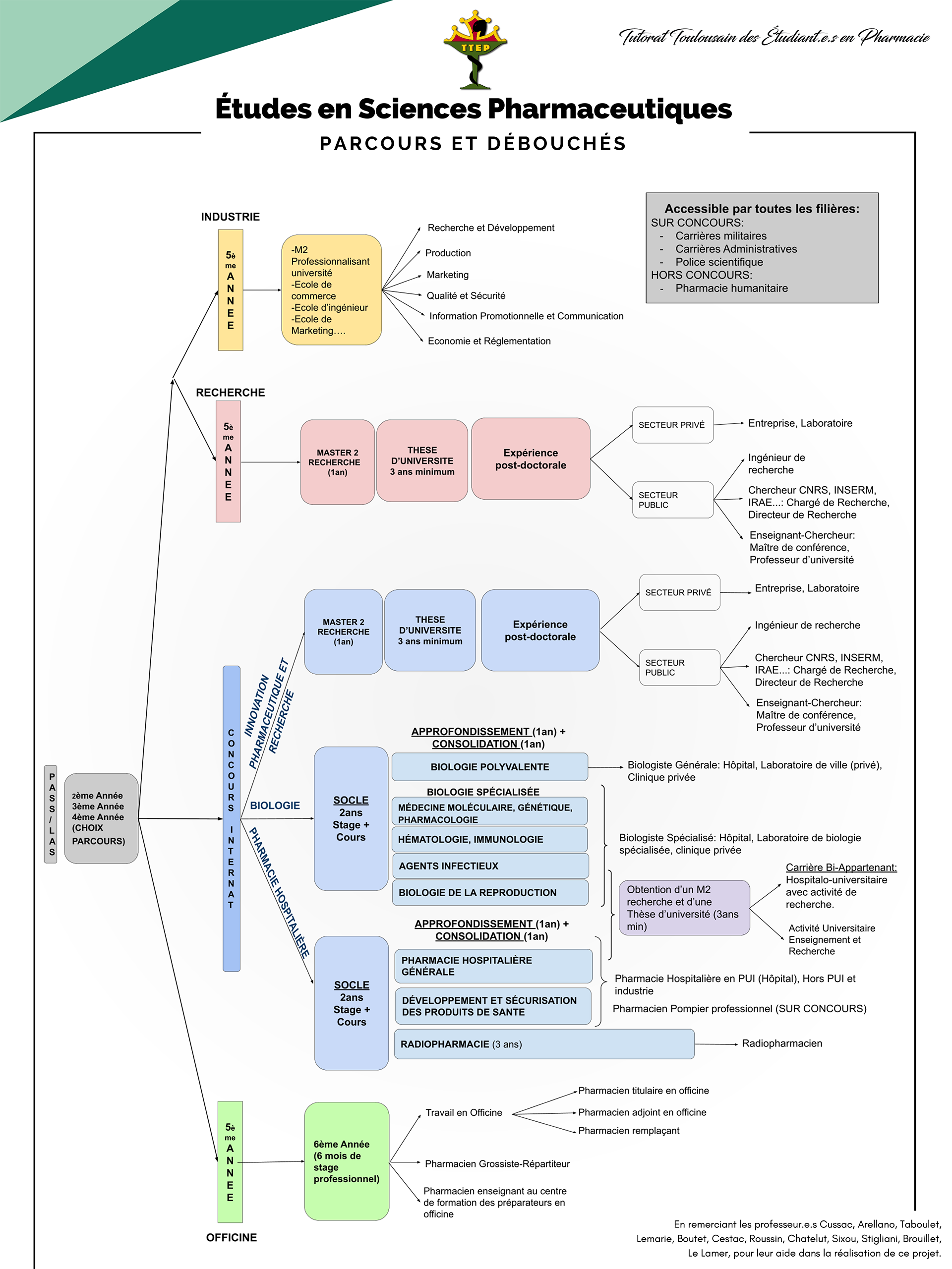
4ème année : Certificat de Synthèse Pharmaceutique (CSP) et choix du parcours
Le 1er semestre consiste en une formation théorique et pratique approfondie sur les pathologies, leur diagnostic biologique et leur prise en charge thérapeutique puis s’achève par un 3ème stage officinal. En outre, tous les étudiants doivent réussir un examen nommé CSP, validant les acquis fondamentaux de l’ensemble de la formation commune à tous les futurs pharmaciens. A compter du second semestre, les étudiants suivent un cursus spécifique au parcours qu’ils ont choisi :
- Le parcours officine vise principalement à former les futurs pharmaciens d’officine. L’enseignement est orienté vers le contrôle des prescriptions, l’éducation thérapeutique, le conseil des patients, la formation aux dispositifs médicaux, la gestion et le management de l’officine…
- Le parcours industrie-recherche vise à former des pharmaciens répondant aux besoins de l’industrie du médicament, des produits de santé et des cosmétiques ou à former de futurs chercheurs ou enseignants-chercheurs. Chaque étudiant développe ici un parcours propre à son projet professionnel et complète son cursus pharmaceutique par des formations, réalisées à l’université (master 2, avec ou sans thèse d’université) ou dans des écoles spécialisées (école d’ingénieurs, de commerce…)
- Le parcours internat prépare aux épreuves du concours national de l’internat en pharmacie. Ce concours donne accès, selon le rang de classement, à une formation hospitalo-universitaire de 4 ans dans l’une des 3 spécialités suivantes : biologie médicale, pharmacie hospitalière et des collectivités, innovation pharmaceutique et recherche.
5ème année : année hospitalo-universitaire
La 5ème année associe des enseignements spécifiques au parcours choisi à des stages hospitaliers (indemnisés) en tant qu’externe en pharmacie. Dans le parcours industrie-recherche, l’étudiant réalise également un stage de 5 mois dans un laboratoire industriel ou de recherche académique. La 5ème année débouche pour tous les étudiants sur le Diplôme de Formation Approfondie en Sciences Pharmaceutiques (DFASP). C’est en 5ème année que les étudiants se présentent au concours national de l’internat en pharmacie (deux tentatives autorisées).
6ème année : 3ème Cycle
Pour le parcours officine, cette 6ème année se divise en un semestre de formation universitaire appliquée suivi d’un stage de 6 mois à temps plein dans une pharmacie d’officine. Pour le parcours industrie-recherche, cette année est remplacée par un master 2, une formation en école d’ingénieur ou de commerce. Dans le parcours internat, l’interne en pharmacie prend ses fonctions pour 4 ans.
Diplôme d’Etat de docteur en pharmacie :
Il est délivré :
- suite à la validation de la 6ème année et la soutenance de la thèse d’exercice, autorisant un exercice officinal ou industriel,
- suite à la validation de Diplômes d’études spécialisées (DES) et la soutenance du mémoire de DES, autorisant un exercice hospitalier ou en biologie médicale.
Présentation des métiers
Plaquette métiers - Site web les métiers de la pharmacie
Parcours et débouchés (document conçu et réalisé par les étudiants du Tutorat Toulousain des Etudiants en Pharmacie)
Vidéos de promotion
Présentation des métiers de la Pharmacie - Pluridisciplinarité des métiers de la Santé - Présentation des métiers de la Santé